Beat365中文官方网站
设为首页
|
加入收藏
首页
学院概况
师资队伍
学科专业
科学研究
本科生培养
研究生培养
招生信息
竞赛专栏
党建工作
学团工作
通知公告
通知公告
科研工作通知
教学工作通知
本科生事务
研究生事务
公示信息
会议信息
其他院务通知
科研工作通知
当前位置:
首页
>>
通知公告
>>
科研工作通知
>> 正文
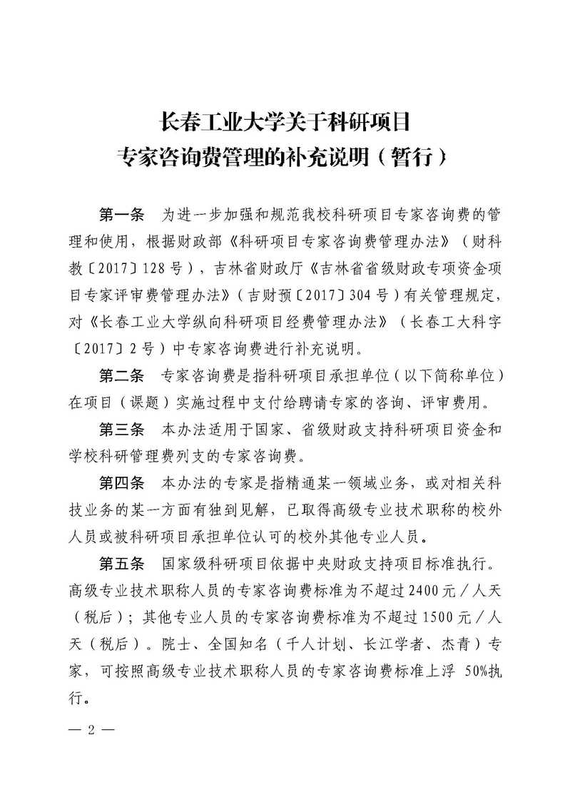
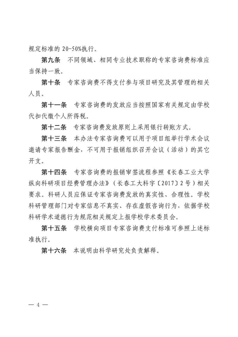
长春工大科字〔2019〕4号关于专家咨询费管理的补充说明
发布日期:2019-08-30 作者:统计信息管理员 点击:
上一条:
关于开展研究生“四有导师”培训工作的通知
下一条:
2017年度长春市哲学社会科学研究课题申报工作的通知
版权所有:Beat·365(中国区)唯一官方网站
吉ICP备05002091号-1